一、学院简介
三上悠亚在线
成立于2002年,其前身为1985年的三上悠亚在线
外文系,首批学生由南开大学和三上悠亚在线
联合培养。学院开设英语、日语、朝鲜语、德语、法语、西班牙语6个本科专业。其中德语、英语和日语专业为国家级一流本科专业建设点,德语专业是山东省政府与德国巴伐利亚州政府教育合作项目(鲁巴教育合作项目),朝鲜语专业为国家教育部特色专业建设点和省级一流本科专业建设点,师范英语和“语言大数据”“上合英俄双语”创新实验班特色鲜明。学院现有国家级虚拟教研室1个,国家级一流本科课程1门,省级一流本科课程3门,省级课程思政示范课程1门,9门课程上线中国大学MOOC(慕课)等课程资源共享平台。2021-2025年,学院所有本科专业连续五年入选“软科中国最好专业排行榜”。
学院研究生教育设有外国语言文学一级学科学术学位硕士点和教育硕士、翻译硕士专业学位硕士点。学术学位设有外国语言学及应用语言学、英语语言文学、德语语言文学、日语语言文学和亚非语言文学5个二级学科硕士点。其中,日语语言文学为山东省重点学科。专业学位设有学科教学(英语)和英语口笔译、日语笔译、朝鲜语笔译、德语笔译以及法语笔译6个翻译硕士方向。2019-2024年,外国语言文学连续6年位列“软科中国最好学科排行榜”百强。
二、师资力量
学院现有教职工116人,其中,专任教师99人,包括教授、特聘教授9人,副教授33人,博士生导师1人,博士生合作导师5人,硕士生导师40人,教师博士率44.9%,海外留学率94.5%。此外,聘有外籍专家9人。教师在全国和全省20余个学术组织任职,包括教育部高等学校外国语言文学类专业教学指导委员会委员,全国翻译专业学位研究生教育指导委员会专家委员会委员等。近五年,教师主持国家社科基金项目等省部级及以上科研项目44项,其它纵向及横向项目70项,项目总经费808.93万元;在SSCI、A&HCI、CSSCI来源期刊上发表学术论文80余篇,出版专(译)著63部,获评各级科研奖励12项;获批省级外事研究与发展智库4个、省级研究生联合培养基地1个、国家软件著作权18项;获评省级教学成果奖2项、省级优秀研究生导师2人、省外事翻译专家库专家2人、省教学名师1人。
三、学科建设
学院始终重视学科建设。近年来学院主办承办20余场国际及全国全省性学术会议、师资培训,举办外国语言文学系列学术讲座、夏季学期高端讲座、行业专家进课堂、导师培训、校友讲坛等400余场。目前聘任德国功能派翻译理论代表人物克里斯蒂安·诺德(Christiane Nord)教授、英国格拉斯哥大学功能语言学家汤姆·巴特莱特(Tom Bartlett)教授等50余位国内外知名学者及行业内专家担任客座教授、兼职教授、兼职硕导和校外合作导师。
学院建有中德文化交流研究中心、乌拉圭研究中心、语言学、翻译学、外国文学与数字人文、跨文化交际学、教师职业发展、外语教育与研究、东亚研究、脑认知与语言科学等16个研究中心。此外,学院是20余个全国性学会的常务理事和理事单位等,为学术研究和学科建设提供了有力支撑。
四、国际交流
学院与美国、德国、法国、日本、韩国、俄罗斯等国家的三十余所高校设有本科和研究生出国交流项目,学生可通过公派公费、公派自费等方式赴合作院校交流学习。近年来,学院师生参与国际会议、会展、会谈、语言志愿服务等活动千余人次,在上合峰会、APEC部长及高官会议、世界园艺博览会、加勒比地区农业部长会议等重大活动中展现了青大外院风采。

五、毕业去向
多年来,学院以培养时代发展需要的外语人才为目标,为国家和社会各个领域输送了大批优秀人才,其中包括国家万人计划青年拔尖人才、教育部新世纪优秀人才、全国优秀教师、泰山学者、政府官员、企事业单位高层等。毕业生就业去向包括国家和省市外事部门、国内外高校和科研院所,中小学以及各类外向型企业或公司、新闻出版、金融机构、咨询机构等。
六、学费及奖助学金
学校按照国家有关规定收取学费,并按照教育部相关规定发放奖助学金。全日制学术学位硕士研究生的学费为8000元/年/人,全日制专业学位硕士研究生学费为10000元/年/人;非全日制专业硕士学制3年,学费20000元/年/人。
研究生奖学金体系包括国家奖学金、学业奖学金;研究生资助体系包括国家助学金、国家助学贷款及经济困难研究生补助四大类。研究生奖学金及助学金的详细规定请见三上悠亚在线
学生处网站(点击查看网站)等文件。
七、招生专业名录
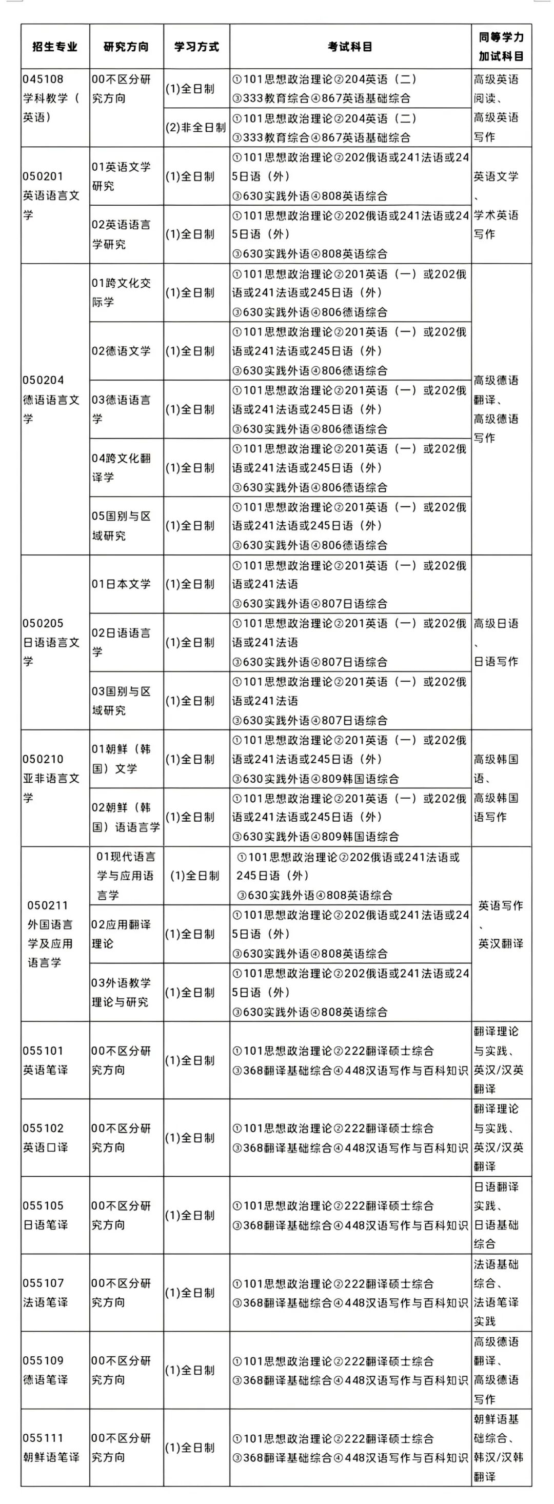
2026年硕士研究生招生专业目录
(相关招考信息以国家和学校公布的信息为准)

学院各学科简介
点击查看网址
导师简介
点击查看网址
八、其他信息
三上悠亚在线
研究生招生信息网址:
点击查看网址
三上悠亚在线
官网:
点击查看网址
三上悠亚在线
公众号:

硕士研究生招生咨询电话:
0532-85953379